PART11발진회로(Oscillation Circuit)
실험 3 :콜피츠 발진기 (Colpitts Oscillator)
이론
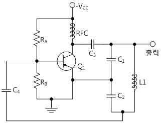
그림 11-6는 콜피츠 발진기를 나타낸 것이다. 이 회로는 탱크회로 소자의 역할이 서로 바뀐 것을 제외하면 하틀레이 발진기와 유사하다. 말하자면 여기서 커패시터는 두 개로 나누어지는 반면, 인덕트는 탭이 없는 단일값을 갖는다. 발진주파수는 대략 L1과 C1및 C2의 직렬합성용량에 의한 탱크회로의 공진 주파수에 의하여 결정된다.
![f_o=1/(2π√([C1C2/(C1+C2) ]L1))](../image/part11/formal11.3.gif)
콜피츠와 하틀레이 발진기 사이에는 성능상의 차이가 별로 없으며, 이들 중에서의 선택은 편리성이나 경제성에 근거하여 정해진다. 또한 이들 발진기의 가변 출력주파수들은 탱크 회로소자 중의 한 가지 값을 변경시켜 얻을 수 있다.
실험 과정
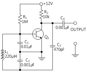
1. M-11의 회로-3에서 3a-3c, 3e-3f 단자를 연결(즉 L1을 연결)하여 그림 11-7과 같이 회로를 구성한다.
2. 표 11-3과 같이 출력주파수, 출력전압, 궤환전압(C1 양단전압) 그리고 계산 주파수를 해당란에 기록한다. 궤환율은 (C2/C1)*100이다.
3. 다음에는 L1 연결을 제거하고 3b-3d 단자를 연결(즉 L2를 연결)하여 과정 2를 반복한다.
tab1실험 11-3.1 콜피츠 발진기(Colpitts Oscillator) 실험 (M11의 Circuit-3에서 그림 11-7과 같이 회로를 구성한다.)
1.결선방법(M11의 Circuit-3에서 그림 11-7 회로 실험)
1.회로 결선
인덕터 L1(220uH)을 회로에 결선하기 : Circuit-3의 3a 단자와 3c 단자 간, 3e 단자와 3f 단자 간을 황색선으로 연결한다.
2.전원 결선은 내부적으로 결선되어 있다.
3.계측기 결선
오실로스코프 및 전압계 연결
Output 전압 측정 결선 : 전면패널 Signal Input의 CH A A+ 단자와 Circuit-3의 3i 단자 간을 적색선으로, A- 단자와 3j 단자 간을 흑색선으로 연결한다.
궤환 전압 측정 결선(C1 양단 전압) : 전면패널 Signal Input의 CH B B+ 단자와 Circuit-3의 3b 단자 간을 적색선으로, B- 단자와 3g 단자 간을 흑색선으로 연결한다.
2.결선도
3.측정 방법
- 1인덕터 L1(220uH)를 결선한 회로를 구성한다.
전면 패널 analog input 을 선택하고 Oscilloscope 화면에서 나타난 출력 파형을 그리고, 출력주파수, 계산 주파수를 표 11-3 해당란에 기록한다. 이때 최적 파형이 나오도록 오실로스코프를 설정한다.



Volt & Ampere Meter 탭을 선택하고 CH A, B에서 , , 를 클릭하고 지시된 출력전압, 궤환전압(C1 양단전압)을 표 11-3의 해당란에 기록한다.
(CH A : 출력전압, CH B : 궤환전압)

- 2인덕터 L2(330uH)를 결선한 회로를 구성한다.
1. 결선방법>1) 회로 결선에서 인덕터 L1(220uH)을 회로에 결선한 것을 제거하고 Circuit-3의 3b 단자와 3d 단자 간을 황색선으로 연결한다.
위 3. 측정방법>1) 과정을 수행하여 측정결과를 표11-3 해당란에 기록한다.


4.계산
1. 콜피츠 발진회로에서의 주파수 구하는 공식을 이용하여 주파수를 계산한다.
![f_o=1/(2π√([C1C2/(C1+C2) ]L1))](../image/part11/c4.gif)
실험 결과 보고서
1. 실험 결과표
2. 검토 및 정리
1) 오실로스코프 화면상에 파형을 가지고 출력주파수와 계산식에 의해 발진 주파수를 계산하여 비교한다.
![f_o=1/(2π√([C1C2/(C1+C2) ]L1))](../image/part11/c4.gif)




