PART11발진회로(Oscillation Circuit)
실험 4 :하틀레이 발진기 (Hartley Oscillator)
이론
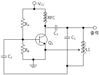
그림 11-8는 하틀레이 발진기를 간단한 형태로 보인 것이다. 인덕터 L1과 L2는 중간탭이 있는 한 개의 인덕터이다. 정궤환은 트랜지스터 출력 회로의 L1과 베이스-에미터 입력회로쪽의 L2 사이의 상호 인덕턴스 작용에 의하여 얻어진다. 콜렉터회로(L1)에서 증폭기 신호의 일부가 L1과 L2로 유도결합에 의하여 베이스에 되돌아온다. CE회로에서 콜렉터와 베이스전압 사이에는 항상 180°의 위상반전이 생긴다. 또한 트랜지스터의 공통단자인 에미터에 연결되어 있는 인덕터 탭을 기준해서(L1 - L2 조합) 인덕터의 반대쪽 단자들 사이에서도 또 다른 180°의 위상반전이 생긴다. 그러므로 이들 둘을 합하면 동상의 궤환조건이 실현되고, 폐로이득도 Q1에 의하여 얻어진다. 이때 발진주파수는 대략 다음과 같이 주어진다.

그리고 이 발진주파수는 트랜지스터 파라미터와 L1과 L2사이의 결합계수에 의하여 약간의 영향을 받는다.
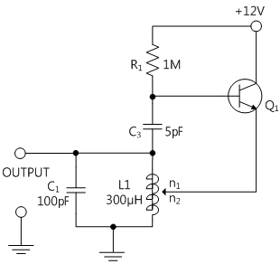
그림 11-9은 실제의 하틀레이 발진기를 나타내고 있다. 실제 동작할 수 있는 발진기로 제작하기 위해서는 설명을 위해 사용하였던 그림 11-8의 간단한 회로에 몇가 지의 회로소자들을 추가해야 한다. 그림에서 저항 RA와 RB는 바이어스를 목적으로 사용되었고, 고주파쵸그(RFC)는 공진주파수에서 개방회로가 되므로 직류바이어스전류의 통로는 열어 주나, 교류전원의 신호는 차단시킨다. 결합커패시터C3는 탱크회로에서 흘러나오는 직류전류를 차단하고 C2는 베이스와 탱크회로 사이의 직류결합을 못 하게 한다. 그리고 C1에 비해 C2와 C3는 용량이 충분히 크므로 발진주파수에서 단락회로로 간주된다.
실험 과정
1. M-11의 회로-4을 이용하여 그림 11-10과 같이 회로를 구성한다. 여기서 커패시터는 C1만 연결하며 용량은 100pF으로 한다.
2. 표 11-4와 같이 출력주파수, 출력전압, 궤환전압(4c-4h간 전압) 그리고 계산 주파수를 해당란에 기록한다. 궤환율은 (n1/(n1+n2))*100 이다.
3. 다음에는 4c-4d 단자를 연결하여 커패시터 용량이 200pF이 되게 하여 과정 2를 반복한다.
tab1실험 11-4.1 하틀리 발진기(Hartley Oscillator) 실험 (M11의 Circuit-4에서 그림 11-10와 같이 회로를 구성한다.)
1.결선방법(M11의 Circuit-4에서 그림 11-10 회로 실험)
1.전원 결선은 내부적으로 결선되어 있다.
2.계측기 결선
오실로스코프 및 전압계 연결
Output 전압 측정 결선 : 전면패널 Signal Input의 CH A A+ 단자와 Circuit-4의 4a 단자 간을 적색선으로, A- 단자와 4b 단자 간을 흑색선으로 연결한다.
궤환 전압 측정 결선(L1 전압) : 전면패널 Signal Input의 CH B B+ 단자와 Circuit-3의 4g 단자 간을 적색선으로, B- 단자와 4h 단자 간을 흑색선으로 연결한다.
2.결선도
3.측정 방법
- 1커패시터 C1(100pF)을 결선한 회로를 구성한다.
전면 패널 analog input 을 선택하고 Oscilloscope 화면에서 나타난 출력 파형을 그리고, 출력주파수, 계산 주파수를 표 11-4 해당란에 기록한다. 이때 최적 파형이 나오도록 오실로스코프를 설정한다.

Volt & Ampere Meter 탭을 선택하고 CH A, B에서 , , 를 클릭하고 지시된 출력전압, 궤환전압(L1 전압))을 표 11-4의 해당란에 기록한다.
(CH A : 출력전압, CH B : 궤환전압)

- 2커패시터를 200pF로 결선한 회로를 구성한다.
커패시터 C2(100pF)를 회로에 연결하기 위해 Circuit-4의 4c 단자와 4d 단자 간을 황색선으로 연결한다.
결선도
위 3. 측정방법>1) 과정을 수행하여 측정결과를 표11-4 해당란에 기록한다.


4.계산
1. 하틀레이 발진회로에서의 주파수 구하는 공식을 이용하여 주파수를 계산한다.

실험 결과 보고서
1. 실험 결과표
2. 검토 및 정리
1) 오실로스코프 화면상에 파형을 가지고 출력주파수와 계산식에 의해 발진 주파수를 계산하여 비교한다.






