PART12펄스회로(Pulse Circuit)
실험 3 :쌍안정 멀티바이브레이터 회로
이론
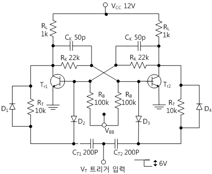
쌍안정 멀티바이브레이터는 Flip-Flop 회로라고도 하는데, 이 회로는 분주회로, 계수회로, 정보의 기억회로로서 쓰이고 있다. 그림 12-13에 보인 것과 같이, 비안정 멀티바이브레이터의 각 트랜지스터 간의 결합을 저항 분할에 의해서 구성한 것이라고 볼 수 있다. 따라서 안정 상태는 Tr1이 ON이면서 Tr2가 OFF 혹은 Tr1이 OFF이면서 Tr2가 ON이 되는 동작을 한다. Tr1이 ON, Tr2가 OFF인 경우에는 Tr1의 콜렉터는 0V, 따라서 Tr2의 베이스에는 VBB에 의해서 (-)전압이 걸려 Tr2가 OFF되고, Tr1은 ON으로 안정상태가 된다. 트리거 입력에 (+)의 전압이 걸리면, CT1은 한쪽이 Tr1 ON으로 0V가 되어 있기 때문에 충전되나, CT2는 Tr2가 OFF이고 한쪽에 고전위가 걸려있으므로 충전되지 않는다. 이 상태에서 트리거 전압이 갑자기 0V로 내려가면, CT1의 전위는 다이오드를 통하여 Tr1의 베이스-에미터 간에 역방향으로 걸려, Tr1을 OFF시키고, 그 영향에 의해서 Tr2가 ON으로 상태가 반전된다. 트리거 입력이 0V에서 갑자기 (-)전압으로 내려가더라도 똑같은 작용을 한다. 이와 같이, Flip Flop 회로는, 트리거의 전압이 내려갈 때에 상태가 반전되므로, 2개의 펄스가 들어갈 때에, Tr1 또는, Tr2의 콜렉터로부터 1개의 펄스가 나와, 분주 또는 계수회로로써 동작한다.
트리거 입력을 Tr1측과 Tr2측으로 나누어서 트리거를 걸면, 한 쪽 트리거로는 Set 상태로, 다른 한 쪽의 트리거로는 Reset 상태로 환원시킬 수가 있다. 이와 같은 것을 R-S Flip-Flop이라 하며, 정보의 기억에 이용된다.
실험 과정
1. M-12의 회로-3에서 3j-3k, 3l-3m을 연결하여 그림 12-14과 같이 회로를 구성한다.
2. 표 12-4에 나타난 순서대로 Switch를 누른 후 LED-1, LED-2, 그리고 OUT-1과 OUT-2의 상태를 측정한 후 해당란에 O를 표시한다.
3. 그림 12-14와 같이 회로에서 3a-3b에 표 12-5와 같이 100Hz, 1000Hz구형파를 입력하면서 각각의 출력주파수 및 출력 주기를 측정하여 입력 주기와 비교하여라. 그리고 측정 결과를 표에 나타내어라.
tab1실험 12-3.1 쌍안정 멀티바이브레이터(Bistable Multivibrator)회로 실험 (M12의 Circuit-3에서 그림 12-14과 같이 회로를 구성한다.)
1.결선방법
1.회로 결선
M12의 Circuit-3에서 3j 단자와 3k 단자 간, 3l 단자와 3m 단자 간을 황색선으로 연결한다.
2.전원 결선은 내부적으로 결선되어 있다.
3.계측기 결선
오실로스코프 및 전압계 연결
Output-1 전압 측정 결선 : 전면패널 Signal Input의 CH A A+ 단자와 Circuit-3의 3a 단자 간을 적색선으로, A- 단자와 3b 단자 간을 흑색선으로 연결한다.
Output-2 전압 측정 결선 : 전면패널 Signal Input의 CH B B+ 단자와 Circuit-3의 3i 단자 간을 적색선으로, B- 단자와 3n 단자 간을 흑색선으로 연결한다.
2.결선도
3.측정 방법
- 1M12의 Circuit-3에서 그림 12-13과 같이 회로를 구성한다.
- 2전면 패널 analog input 을 클릭하고, Volt & Ampere Meter 탭을 선택한 후 CH A, B를 각각 , , 를 클릭하고, 지시된 출력전압이 13V 이상일 때는 High, 1V 이하 일 때는 Low로 측정한다.
- 3표 12-4에 나타난 순서대로 Switch를 누른 후 LED-1, LED-2, 그리고 OUT-1과 OUT-2의 상태를 측정한 후 해당란에 ○표 한다.

- 4그림 12-14과 같은 회로에서 3o-3p에 표 12-5와 같이 100Hz, 1000Hz 구형파를 입력해 가면서 각각의 출력주파수 및 출력 주기를 측정하여 입력 주기와 비교하라. 그리고 측정 결과를 표에 나타내어라.
회로 결선
M12의 Circuit-3에서 3j 단자와 3k 단자 간, 3l 단자와 3m 단자 간을 황색선으로 연결한다.
전면 패널의 Signal Output에 BNC 케이블을 연결하고 Circuit-3의 3p 단자에 적색 리드선을 연결하고, 3o 단자에 흑색 리드선을 연결한다.
계측기 결선
Input 전압 측정 결선 : 전면패널 Signal Input의 CH A A+ 단자와 Circuit-3의 3p 단자 간을 적색선으로, A- 단자와 3q 단자 간을 흑색선으로 연결한다.
Output-1 전압 측정 결선 : 전면패널 Signal Input의 CH B B+ 단자와 Circuit-3의 3a 단자 간을 적색선으로, B- 단자와 3b 단자 간을 흑색선으로 연결한다.
측정
측정
Touch LCD 패널에서 analog output 을 선택하고, Amplitude의 Range를 , Amplitude를 amplitude 50%선택한다. 그리고 Frequency를 를 선택하여 1hkz 가 되도록 한다. Signal은 , 선택하고 난 후 을 클릭하여 출력을 Circuit-3로 내 보낸다.

전면 패널 analog input 을 선택하고 Oscilloscope 화면에서 나타난 파형을 표 12-5 해당란에 그린다.


- 5측정이 끝나면 quick launch 의 을 클릭하여 출력을 차단시킨다.




